超星平台 课程资源 数字图书 实习系统 教务系统 第二课堂 融合门户
Top
新闻中心

当前位置:首页> 新闻中心 > 通知公告

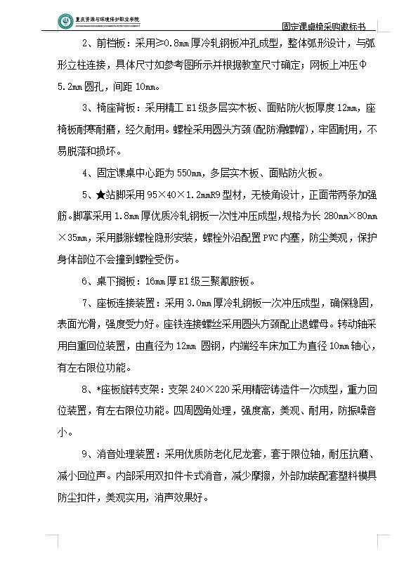
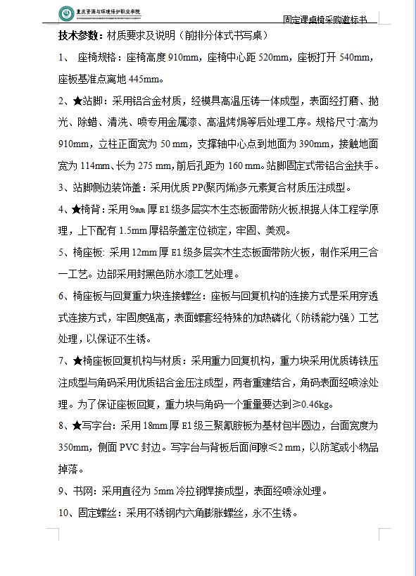
阶教报告厅桌椅及固定课桌椅采购邀标书

发布时间:2022/6/1发布者:系统管理员访问次数:




























































Copyright 重庆资源与环境保护职业学院 版权所有

渝公网安备 50022502000143号

备案许可证编号: 渝ICP备16011794号

技术支持: 讯迈科技

重庆资源与环境保护职业学院

招生办公室: 023-43793190 023-43793191 023-43793193

地址:重庆市大足区二环南路68号 邮编:402360

公众号

视频号

抖音号

小红书

微博